近日,动物科学技术学院孙东晓教授团队在国际乳品科学领域权威期刊 of Dairy 在线发表研究论文《通过整合初产荷斯坦奶牛在多个泌乳期中的转录组和代谢组学特征,揭示了乳成分性状背后的调控机制》( and of cows the milk )。该研究首次在全泌乳周期内,整合动态转录组和代谢组数据,揭示了奶牛泌乳性状形成的关键基因、代谢物及信号通路,为奶牛精准育种和营养调控提供了重要理论依据及数据参考。


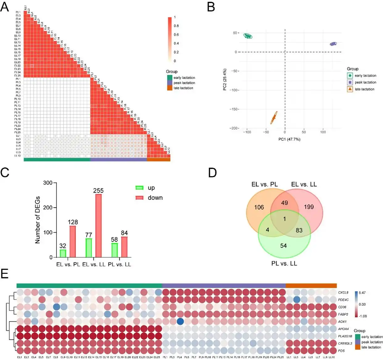
产奶量、乳蛋白和乳脂是奶牛育种的核心育种目标,其形成机制受到遗传、营养、代谢等多种因素联合调控。本研究聚焦奶牛“泌乳曲线”的三个关键时期——泌乳早期(early , EL)、泌乳高峰期(peak , PL)与泌乳晚期(late , LL),结合血液转录组测序(RNA-seq)与血清代谢组(LC-MS)分析,系统解析奶牛在泌乳周期内的分子响应过程,鉴定到多个关键生理调控过程。在泌乳早期,脂代谢、蛋白降解与能量代谢通路活跃;泌乳高峰期呈现出神经肽信号、繁殖激素与免疫调控通路显著增强;泌乳晚期激活胎儿发育相关通路。不同泌乳期显著差异表达496个基因(DEG),显著富集于PPAR、PI3K/Akt、cAMP、IL-17与脂代谢相关通路,73种差异代谢物(DAM)以脂肪酸、溶血磷脂、氨基酸等为主,调控乳脂合成与能量代谢平衡,二者呈现协同调控模式。




中国农业大学动物科技学院硕士毕业生傅奕涵和博士研究生申男为共同第一作者,中国农业大学动物科技学院孙东晓教授和河北省农林科学院粮油作物研究所王昆研究员为通讯作者。该研究得到国家重点研发计划()、河北省农业与林业科学院科技创新专项项目(-LYS-19)等项目资助。
